
2025年7月31日,山西農業大學王升級團隊在Industrial Crops&Products期刊發表了一篇題為“ERF194 regulates poplar leaf development via the starch and sucrose metabolism under natural environments"研究論文。本研究聚焦楊樹ERF194轉錄因子,借助DAP-seq技術揭示了其通過調控淀粉-蔗糖代謝通路影響葉片發育的分子機制,為楊樹遺傳改良提供理論與實驗依據。藍景科信為該研究提供了DAP-seq技術支持。

文章主要內容

研究背景
葉片是植物光合作用的核心器官,其形態與結構直接影響植物生長效率與抗逆能力。ERF轉錄因子家族作為植物的調控因子,在生長發育與逆境響應中發揮關鍵作用,但此前其在楊樹葉片發育中的具體調控機制,尤其是與碳代謝通路的關聯尚未明確。
團隊前期研究發現,室內條件下過表達ERF194會導致楊樹出現半矮化表型,但該表型在自然環境中的穩定性及背后的分子機制尚不清楚。
為探索上述問題,團隊引入多組學分析策略,并借助藍景科信DAP-seq技術,深入挖掘ERF194的下游靶基因,最終揭開了其調控葉片發育的分子密碼。
研究結果
1. 田間表型驗證:ERF194抑制葉片大小,增強葉片結構致密性
為評估自然環境條件下ERF194調控楊樹葉片發育功能的穩定性與保守性,對經過田間持續修剪的1年生轉基因楊樹進行了表型檢測。結果顯示,在自然環境條件下,ERF194過表達顯著抑制楊樹的株高和基莖生長,而RNAi株系與野生型無明顯差異,表明ERF194對楊樹生長的抑制作用穩定且不受環境影響。葉片形態分析顯示,OE株系第15片成熟葉的葉長、葉寬、周長和面積均顯著小于WT,RNAi株系與WT無顯著差異,表明ERF194在楊樹葉片表型調控中發揮抑制作用。葉片內部結構觀察結果顯示,盡管ERF194過表達導致葉片變小和中脈變薄,但整體葉片厚度顯著增加。OE株系的葉片細胞間隙減少,組織結構更致密,柵欄組織和海綿組織均顯著增厚,上表皮細胞變小但密度增加。而RNAi株系與WT結構相似,表明ERF194促進細胞分裂、抑制細胞擴張,表明,ERF194在改變楊樹葉內部結構方面起關鍵作用。
圖1. ERF194抑制楊樹在自然環境條件下的生長
圖2. 在自然環境條件下ERF194可減小楊樹葉大小
圖3. ERF194增加葉片厚度和內部細胞的致密性
2. 代謝機制解析:靶向抑制淀粉-蔗糖代謝關鍵產物,限制葉片生長
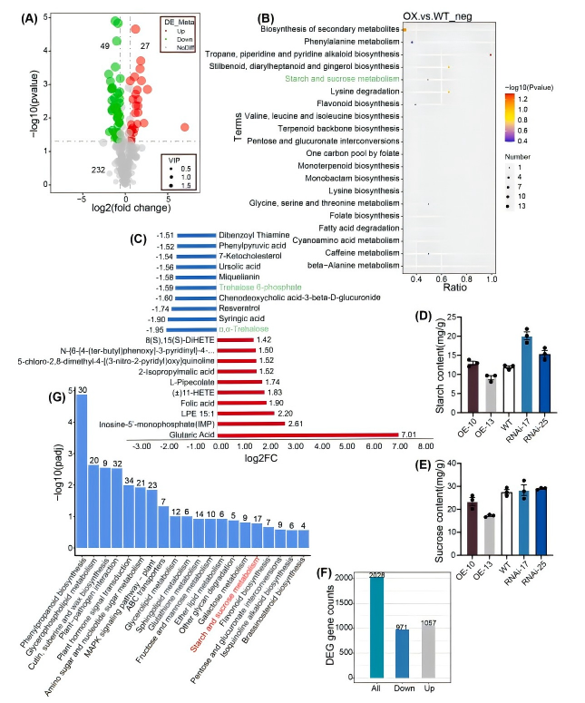
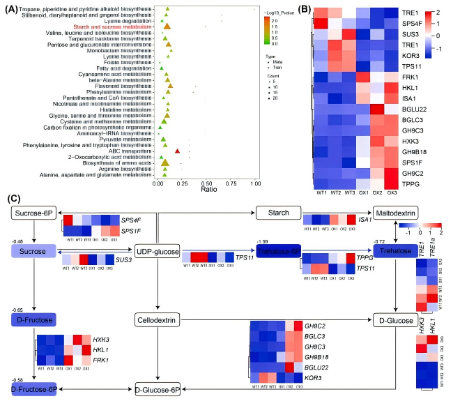
為深入了解葉片內部變化的潛在機制,作者對葉片進行了代謝組學分析,共檢測到308種代謝物,其中76種在過表達株系中表現出顯著差異。KEGG富集分析顯示這些差異代謝物主要參與淀粉和蔗糖代謝、次生代謝物合成等通路。其中過表達株系中α,α-海藻糖和6-磷酸海藻糖含量顯著下降,OE株系葉片中蔗糖含量比WT降低15-37.6%,上述結果表明,ERF194基因的過表達會抑制楊樹葉片中 α,α- 海藻糖和6 - 磷酸海藻糖的合成,進而導致蔗糖含量下降。進一步通過RNA-seq分析,鑒定出2028個DEGs(1057上調、971下調),其中17個參與淀粉和蔗糖代謝。代謝組與轉錄組數據聯合分析顯示,差異表達基因與差異代謝物之間存在強相關性,差異代謝物α,α- 海藻糖、6 - 磷酸海藻糖,與17個差異表達基因共同富集于淀粉與蔗糖代謝通路,ERF194通過調控這17個差異表達基因的表達,在淀粉與蔗糖代謝中發揮關鍵作用。

圖4. 過表達ERF194的轉基因楊樹(OE)與WT樣本的代謝組學和轉錄組學分析
圖5. ERF194參與調控淀粉代謝途徑
3. 調控網絡構建:DAP-seq助力鎖定“上游 - 核心 - 下游"完整調控鏈
為探究ERF194的下游基因,作者開展了DNA親和純化測序(DAP-seq)分析,在全基因組范圍內篩選ERF194結合的DNA位點,為調控網絡解析提供精準靶點:
l靶基因篩選:DAP-seq 結果顯示,ERF194可結合19條染色體上的15152個位點,其中6127個位于基因啟動子區,通過與轉錄組DEGs聯合分析,鎖定287個核心靶基因,其中6個參與淀粉和蔗糖代謝,包括直接靶基因HKL1和FRK1;
l關鍵motif鑒定:發現ERF194通過識別LTRE(YCACCGACMHH)和SORLIP1(CCDCCRCCRCC)兩種保守motif結合靶基因啟動子,酵母單雜交(Y1H)實驗驗證了該結合的特異性;
l調控模塊確立:結合多層級基因調控網絡(ML-hGRN)分析,最終構建 “SRM1/MYB61(上游調控因子)-ERF194(核心因子)-HKL1(下游靶基因)" 調控模塊,通過雙熒光素酶實驗驗證了ERF194可直接結合HKL1啟動子并激活其表達,進而抑制海藻糖合成,完成對葉片發育的調控。
圖6. 通過DAP-seq和Y1H鑒定楊樹全基因組中ERF194的下游靶點
圖7. 由ERF194介導的多層級基因調控網絡

圖8. ERF194調控楊樹葉發育的機制模型
