
2025年7月29日,山西農業大學王升級團隊在Industrial Crops & Products期刊發表了一篇題為“PagHSF4 mediates the biosynthesis of jasmonic acid and plant hormone signal transduction to regulate the growth and development as well as salt stress tolerance of poplar"研究論文。該研究借助DAP-seq技術,鑒定出PagHSF4多個關鍵下游靶基因,為深入解析PagHSF4調控楊樹生長發育與鹽脅迫響應的分子機制提供了關鍵實驗依據。藍景科信為該研究提供了DAP-seq技術支持。
文章主要內容

研究背景
植物作為固著生物,需通過復雜基因調控網絡(含轉錄因子、激素信號等)適應環境并調控生長,其中熱休克因子(HSFs)是關鍵轉錄因子,根據結構差異可分為A、B、C三類。目前研究多聚焦于功能廣泛的A類HSFs,而B類HSFs因被認為主要參與脅迫響應,其在植物生長發育中的作用長期被忽視。楊樹作為重要的工業用材林樹種,具有生長快、適應性強等特點,但鹽脅迫等環境因素嚴重制約其生長與產量。此前研究發現,楊樹HSF家族中部分成員參與逆境響應,卻鮮有研究揭示B類HSFs如何協同調控生長發育與脅迫耐受。
研究結果
前期研究發現楊樹HSF4(HSFB1)具組織特異性表達,受多激素誘導且在鹽脅迫下被誘導。本研究從84K楊中克隆該基因并命名為PagHSF4。鹽脅迫表型分析顯示,PagHSF4在楊樹葉、根中持續上調,分別于12h、24h達峰值;亞細胞定位證實其定位于細胞核;酵母轉錄激活實驗顯示其無轉錄激活能力,同時其C端存在抑制基序,表明其可能為轉錄抑制因子。
圖1. PagHSF4基因在鹽脅迫下的表達模式及編碼蛋白的特征
為了探究PagHSF4功能,作者構建了楊樹PagHSF4過表達(OE)和抑制表達(RS)轉基因株系,選取其中PagHSF4表達水平最高的過表達株系(OE1、OE4)和表達水平低的抑制株系(RS5、RS4)進行后續的功能分析。結果表明,PagHSF4過表達會抑制楊樹株高生長與生物量積累、減少莖節數、增加莖粗、增大葉片面積(細胞數量增加,細胞大小不變)、減小氣孔孔徑、伸長葉柄長度,揭示了該基因對生長發育的精細調控作用。
圖2. 不同楊樹品系的生長表型和指標分析
圖3. 不同楊樹品系的葉片表型和指標分析

圖4. 不同楊樹品系葉片腹表皮的掃描電鏡觀察結果
圖5. 不同楊樹品系的葉柄表型和指標分析
為解析PagHSF4調控的楊樹下游基因,作者對OE與WT株系的不同組織進行RNA-seq分析,發現葉柄中的差異表達基因(DEGs)數量最多(1648個),莖(1246個)、葉(625個)、芽(609個)、根(345個)次之。GO與KEGG分析顯示,差異表達基因在與植物生長發育相關的多個生物學過程和分子功能中顯著富集。在表型發生顯著變化的組織(葉片、葉柄、莖)中,差異表達基因在植物激素信號轉導通路中的富集更為明顯,這表明植物激素在PagHSF4調控的楊樹生長發育過程中可能發揮關鍵作用。
圖6. 不同組織的RNA-seq分析
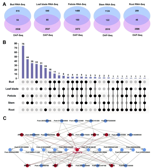
為解析PagHSF4的分子調控機制,研究團隊采用DAP-seq技術進行全基因組結合位點分析,結果顯示:
結合位點特征:PagHSF4在楊樹19條染色體上均有結合峰,且在基因外顯子(32.1%)、內含子(28%)和啟動子區域(11%)富集,尤其在轉錄起始位點(TSS)下游結合活性更高。
識別關鍵基序:通過motif分析,發現PagHSF4可特異性結合兩種熱休克元件(HSE)——“KCTTCTAGAAV"和“AGAASMTTCYA",這與HSF家族結合HSE調控下游基因的經典機制一致。
靶基因功能富集:啟動子區域共鑒定出2632個直接靶基因(DTGs)。這些基因顯著富集于氣孔關閉調控、系統獲得性抗性、活性氧響應等通路。結合轉錄組(RNA-seq)數據,進一步篩選出7個核心靶基因(LHY2、PIF3、MBF1C、TCF1、MGD2、HMP41、TBL38),并通過RT-qPCR、酵母單雜交(Y1H)和熒光素酶(LUC)實驗驗證PagHSF4通過結合這些基因啟動子的HSE元件,顯著下調其表達。
其中,LHY2是楊樹晝夜節律與休眠調控的關鍵基因,PIF3參與光信號與逆境響應,MBF1C和TCF1則與脅迫耐受相關,這些靶基因的發現為PagHSF4調控生長與脅迫響應的“橋梁作用"提供了分子依據。
圖7. 通過DAP-seq獲得的楊樹中PagHSF4全基因組結合位點

圖8. RNA-seq與DAP-seq的聯合分析
圖9. PagHSF4對其下游靶基因調控作用的檢測
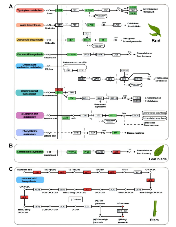
植物激素是連接基因調控與表型變化的重要信號分子。基因表達分析表明,由PagHSF4介導的楊樹生長變化,與多種激素響應及信號轉導通路相關。作者通過激素代謝組學分析發現,在PagHSF4過表達的楊樹各組織中,過表達PagHSF4導致各組織中多種激素水平升高,其中葉、葉柄、莖(表型差異顯著)變化明顯,且三者中JA、JA-Val顯著上調,尤其莖中JA濃度遠高于其他組織。差異表達基因(DEGs)和差異積累激素(DAHs)通路映射分析表明,過表達導致芽中激素信號轉導通路中多個與生長發育相關的基因下調,或致株高降低;葉片中ABA通路ABF基因上調,或促氣孔關閉;莖中JA合成相關酶基因上調,是JA大量積累的關鍵。
圖10.PagHSF4介導的不同組織中激素含量的變化
圖11. PagHSF4介導的信號通路
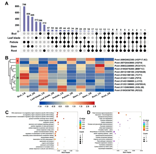
作者進一步探究了PagHSF4調控鹽脅迫耐受性的作用與機制。表型分析發現,鹽脅迫下,OE株系生長抑制更顯著,表明PagHSF4負調控楊樹鹽脅迫耐受性。通過RNA-seq分析發現,鹽脅迫下OE植株760個基因上調(富集于脅迫相關過程與通路)、299個基因下調(富集于生長發育相關過程與通路),且激素信號通路中促生長基因下調。以上結果表明,鹽脅迫下,PagHSF4可能通過抑制楊樹激素信號通路中促進生長發育的關鍵基因表達發揮負調控作用。激素代謝組分析顯示,鹽脅迫下OE植株葉片3種生長素類激素水平降低、JA類激素(除MEJA)升高,莖中JA類激素升高、SA降低、ACC增加,葉片ABA-ald積累;葉與莖中JA、JA-Val均升高,SA變化有組織差異。綜上表明,JA類激素升高及葉片生長素降低可能是PagHSF4抑制楊樹鹽耐受性的關鍵。

圖12. 不同楊樹品系的鹽脅迫耐受性分析
研究總結
本研究系統解析了楊樹B類HSF基因的功能;通過DAP-seq技術構建了PagHSF4的直接靶基因網絡,為轉錄因子研究提供了“基因結合 - 表達調控 - 表型變化"的完整證據鏈。為楊樹分子育種提供了關鍵基因資源——通過精準調控PagHSF4表達,可在“生長速度"與“抗逆性"之間找到平衡,培育兼具速生和耐鹽特性的優良楊樹品種。
